Interfaces - part 1

Interface: a means (hardware and software) of connecting a peripheral to the microcontroller or to the microcontroller board.

GPIO (General Purpose digital Input Output)

  • Microcontroller pin which can handle a digital value: 0 or 1
  • Signal voltage for bit value 0 is 0 V
  • Signal voltage for bit value 1 depends on microcontroller. Usually: supply voltage (e.g. 3.3 V)
  • Can be configured either as an input or as an output (with different modes)
  • On a microcontroller: usually several "ports" of GPIOs
  • Ports are labelled, by a letter or by a number
  • In a given port, each GPIO is numbered

For instance: PA00 to PA07, PB00 to PB03, PC00 to PC09 and PD00 to PD05.

GPIO as an output

  • When PD02 is at 1 (i.e. VMCU), the LED is off, as no current can flow through it
  • When PD02 is at 0 (i.e. 0 V), the LED is on, as some current can flow through it

Easy, isn't it? 🙂

Note: component references are taken from the Dev Kit board.
EDA (Electronic Design Automation) tool: KiCad

The physical world has some constraints

  • Current through the LED should not be greater than a value depending on the LED (for instance: 1.5 mA)
  • A resistor in series with the LED can limit the current. Resistor value is given by Ohm's law: R137 = VMCU / Imax
  • We have VMCU = 3.3 V and decide on Imax = 1.5 mA
  • R137 = 2.2 kΩ

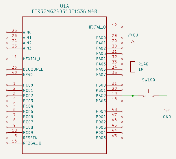
GPIO as an input - 1/2

  • When the switch is closed, PB02 is set to 0 (GND = 0 V)
  • When the switch is open, PB02 is not set. It is "floating"

How to set PB02 to 1 when the switch is open?

Note: component references are taken from the Dev Kit board.
EDA (Electronic Design Automation) tool: KiCad

GPIO as an input - 2/2

  • R140 ensures that PB02 is set to 1 when the switch is open
  • It is named pullup resistor
  • The resistor value is large enough to get a low current through it (but beware: it is not null)
  • If the switch was connected to VMCU instead of GND, we would use a pulldown resistor
EDA (Electronic Design Automation) tool: KiCad

The microcontroller may provide internal pullup/pulldown resistors.

This is the case for the EFR32MG24.

Hardware API

To summarize, configuration of a given GPIO pin:

  • Output or input
  • If input: internal pulldown resistor, internal pullup resistor, no internal resistor
  • Etc.

The microcontroller provides an interface to use the GPIO pins.

The interface

  • A set of registers
  • The values which can be written to the registers, to configure a given GPIO pin
  • The values which can be read from the registers, to get the state of a given GPIO pin

Reminder: a register is a small amount of storage within the microcontroller (RAM).

GPIO registers of the EFR32MG24

Reminder: the board uses pin 2 of port D as output (LED) and pin 2 of port B as input (button).

First, pin 2 of port B must be configured as an input, with GPIO_PORTB_MODEL:

Each pin is configured by a block of 4 bits. For pin 2: MODE2.

Configuration values:

The board provides a pullup resistor ⇒ no need to use the internal one.

Consequently, the value to write into MODE2 is 1 (INPUT mode).

Additionally, bit 2 of GPIO_PORTB_DOUT must be set to 0 to disable filtering:

We'll see later what filtering is about.

State of pin 2 of port B can now be read from GPIO_PORTB_DIN:

State of the port is in bit 2.

GPIO summary

To be able to read the state of a GPIO pin on the EFR32MG24:

  • Some data must be written into two registers, to configure the pin
  • Then, pin state can be read from a third register

Note: we'll see later that more configuration is usually required, involving more registers!

Similar for configuration and use of pin 2 of port D, and for other interfaces and peripherals.